400-118-0235
新闻详情

2020开门红丨高普乐喜讯不断,中标连连!

发表时间:2020-01-16 10:03

喜报.jpg

    喜讯一
   项目一   
1


项目名称

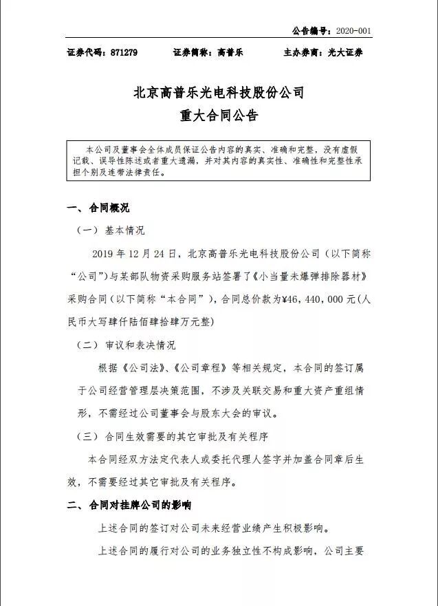
某部队物资采购服务站2019年度工程野营器材采购项目;



2


中标金额

项目总金额:¥4644万元。

公告文件



    喜讯二   
   项目二   
1


项目名称

中国铁塔股份有限公司云南省分公司2020年全省视频监控设备框架采购项目

公告文件



   喜讯三
   项目三   
1


项目名称

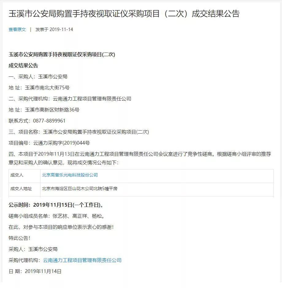
玉溪市公安局购置手持夜视取证仪采购项目


2


中标产品
《夜鹰手持夜视取证仪》

公告文件






2020,只争朝夕,不负韶华!



新年伊始,喜讯不断!

感谢广大新老客户对高普乐的信任与支持!

2020年,我们继续秉持匠心,再接再厉!用最精诚的服务、专业的水平服务客户,回馈社会!







THE END

高普乐·夜视 始于1998

二维码.png


marketing@glopro.com.cn
全站搜索
高普乐官方微信

Copyright   ©2020   北京高普乐光电科技股份公司 版权所有   京ICP备20028585号-1‍